This is an old revision of the document!


3Pi elektroonika

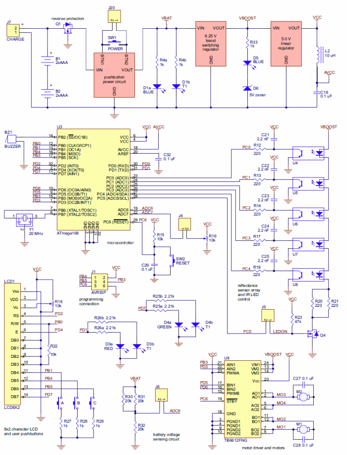
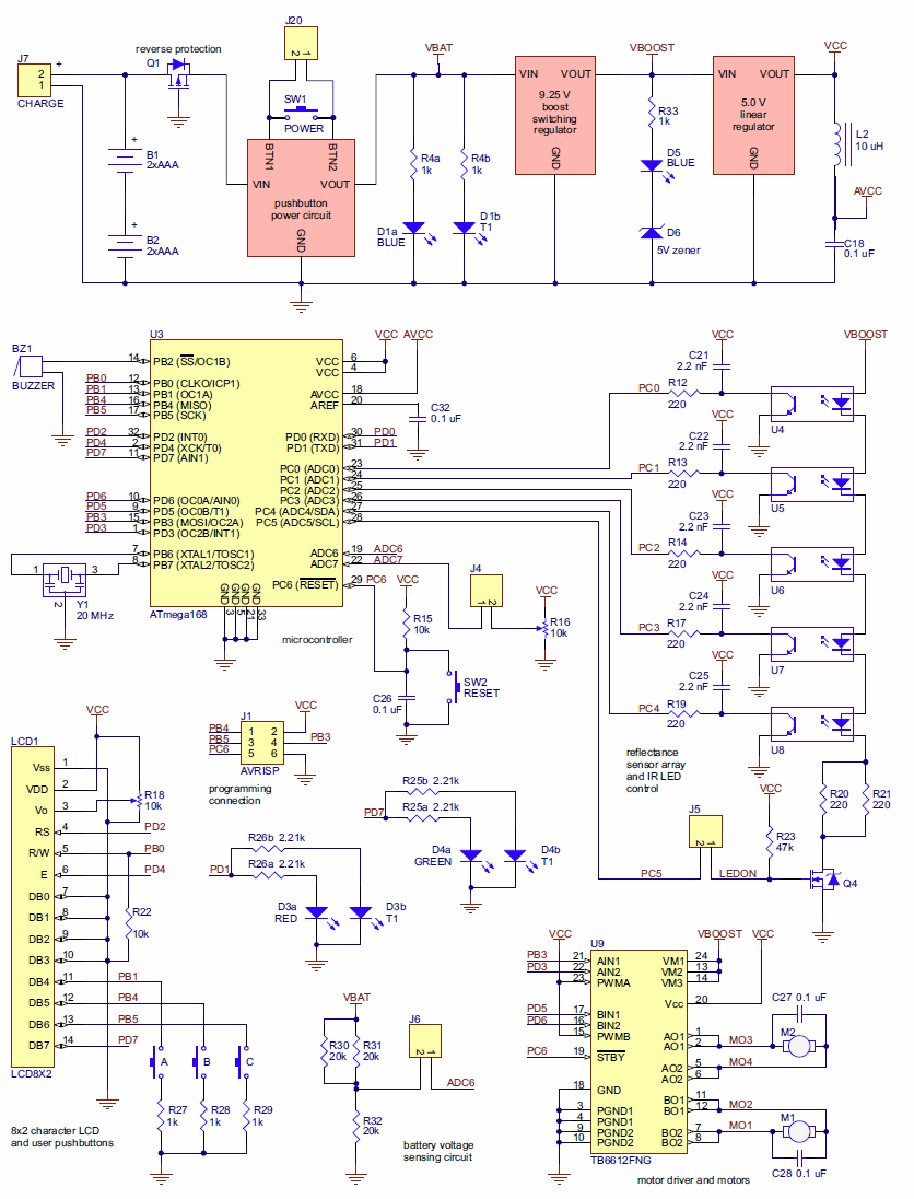
3Pi kere on üks tervik kahepoolne trükkplaat, mille peale on pandud kõik vajalikud komponendid. Lisaks on eraldi võimalik roboti külge kinnitada 8×2 tähemärgiline LCD moodul. Kui LCD moodulit ei kasutata, siis on võimalik kahe laienduspordi (LCD pistik ja mootorite vaheline jootmata pistik) kaudu 3pi peale lisada palju erinevaid andureid ja täitureid. Terve roboti trükkplaat on osaliselt ka prototüüpimisplaat, sest sisaldab palju auke, kuhu saab joota erinevaid komponente.

Põhilised 3pi elektroonika komponendid
  • 1 x ATmega328P mikrokontroller
  • 1 x TB6612FNG mootori draiver (2 H-silda)
  • 5 x QRE1113GR infrapuna sensor
  • 1 x 9.25V boost impulss toitesüsteem
  • 1 x 5,0V lineaarregulaator
  • 1 x 20Mhz kvarts
  • 1 x piezo heligeneraator
  • 5 x mikronupp
  • 2 x potentiomeeter (kasutatakse kui pingejagurit)
  • 4 x väike LED ehk valgusdiood
  • 2 x patarei hoidikud
  • 1 x ISP pistik
Lisainformatsioon komponentide kasutamise ja tööpõhimõtete kohta

ATmega328p mikrokontroller
Tegemist on AVR seeria mikrokontrolleriga. AVR on Atmeli poolt toodetav 8 bitiste CMOS tehnoloogias valmistatud RISC mikrokontrollerite seeria. Harvardi arhitektuuri kohaselt on AVR-il eraldi programmi- ja andmemälu. Programmi jaoks on süsteemisiseselt ümberkirjutatav Flash mälu, andmete jaoks SRAM ja EEPROM. AVR teostab ühe instruktsiooni takti jooksul, kuid on ka mitmetaktilisi instruktsioone. Sellegipoolest nimetab Atmel tema jõudluseks 1 MIPS megahertzise takti kohta.

Tehnilised andmed:

Tööpinge 5 V
Digitaalseid I/O viike 14 (6 neist on PWM toega)
Analoog sisendeid 6
Vool I/O viigu kohta 20 mA
Flash mälu 32 KB
SRAM 2 KB
EEPROM 1 KB
Taktsagedus 0-20 MHz
Kiirus kuni 20 MIPS
Voolutarve 0.2mA (Active mode)
3Pi lihtsustatud elektriskeem

et/projects/3pi/electronics.1441802619.txt.gz · Last modified: 2020/07/20 09:00 (external edit)
CC Attribution-Share Alike 4.0 International
www.chimeric.de Valid CSS Driven by DokuWiki do yourself a favour and use a real browser - get firefox!! Recent changes RSS feed Valid XHTML 1.0