This is an old revision of the document!


 

Algoritmid

Algoritm on samm-sammuline tegevusjuhis, juhend, eeskiri mingi tegevuse sooritamiseks või eesmärgi saavutamiseks. Plokkskeem ehk diagramm on algoritmi üks graafiline esitusviis, kus kasutatakse plokke, mis on nooltega omavahel ühendatud. Igasse plokki kirjutatakse algoritmi üks samm. Nooled kulgevad plokist plokki. Algoritm täidetakse noolte kulgemise järjekorras. Plokkskeem võib olla esitatud, kasutades erinevaid tehnikaid, nn voodiagrammi.

Lihtsustatud voodiagrammi elemendid

  • Ring - algoritmi algus
  • Täidetud ring suurema ringi sees - algoritmi lõpp
  • Ristkülik - tegevus, võib sisaldada ka koondatud ühetüübilisi tegevusi.
  • Nool - liikumine, mille suund näitab algoritmi kulgemist - järgmine täitmisele minev samm.
  • Romb - kontrollplokk, mille sisse on kirjutatud loogiline võrdlustehe. Tegemist on algoritmi hargnemisega, kus loogilise tehte vastus määrab, millises suunas algoritmi täitmine jätkub. Võrdlustehte tulemus saab olla ainult, kas tõene / JAH (loogiline 1) või väär / EI (loogiline 0).
  • Trapets - andmevahetus. Robotite juures tähendab üldjuhul andurite või täiturite kasutamist. Soovi korral võib lihtsuse huvides selle objekti asendada tavalise tegevuse objektiga (ristkülik).

Näited

Voodiagrammide koostamiseks võib kasutada tavalist kontoritarkvara nn MS Word või MS Excel, OpenOffice/LibreOffice Writer või Calc, kuid mugavam on kasutada spetsiifilisi programme nn MS Visio, OpenOffice/LibreOffice Draw, Google Draw või muu spetsiifiline diagrammide koostamise tarkvara. Samuti tasub kaaluda voodiagrammi käsitsi paberile joonistamise varianti, kuid seda soovitaks juhul kui diagramm ei ole väga keeruline ja selle kuju on enam-vähem paigas.

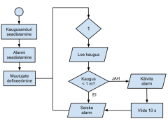
Mikrokontrollerite tarkvara algoritmide voodiagrammidel üldjuhul programmi lõppu ei ole ja kogu tegevus on ühes lõputus tsüklis. Lõputu tsükli väljumistingimus ei saa kunagi tõeseks ja sellepärast on lubatud selle tähistamine rombiga, millel on ainult üks väljund. Tingimus ise on märgitud lihtsalt true või 1. Diagrammide koostamisel tuleks jälgida, et kui programmis on hargnemised, siis saab see olla ainult läbi rombi (tingimuslause). Koondumised võivad olla ka mujal.

Järgnevad näited illustreerivad plokkide kasutamist algoritmi juures. Esimene näide on lihtne ilma tsüklite ja sisendite kontrollita algoritm ühekordse tegevuse teostamiseks.

Järgnev diagramm kirjeldab süsteemi, mis kontrollib 1 m ala ja kui kontrollitavasse alasse siseneb objekt, käivitab kümneks sekundiks alarmi. Alarm töötab niikaua, kui objekt on kontrollitavast alast väljunud.

et/programming/algorithms.1412153460.txt.gz · Last modified: 2020/07/20 09:00 (external edit)
CC Attribution-Share Alike 4.0 International
www.chimeric.de Valid CSS Driven by DokuWiki do yourself a favour and use a real browser - get firefox!! Recent changes RSS feed Valid XHTML 1.0